首 页
新闻中心
政府信息公开
审批与政务服务
办事服务
互动交流
专题专栏
当前位置 :
首页
>
【已归档】公共资源交易监管
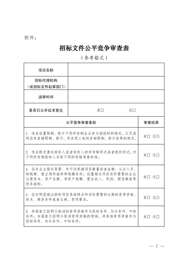
关于转发《湖北省依法必须招标项目招标文件公平竞争审查工作指南》的通知
信息来源:鄂州市公共资源交易监督管理局
日期:2023-08-09
分享到
【
打印此页
丨
关闭窗口
】
网站地图
网站标识码:4207000024 鄂ICP备05017375号
鄂公网安备 42070402000241号
主办单位:鄂州市数据局 地址:鄂州市古城路129号市民中心 联系人:电子政务与政务公开科 咨询电话:027-60858577
监督:中共鄂州市纪委、市监察委驻市市场监督管理局监察组 举报邮箱:02dflz@egs.gov.cn 地址:鄂州市滨湖南路50号市市场监督管理局七楼706室